收藏本站 | 设为首页| English
学工动态
首页  >  员工工作  >  学工动态  >  正文
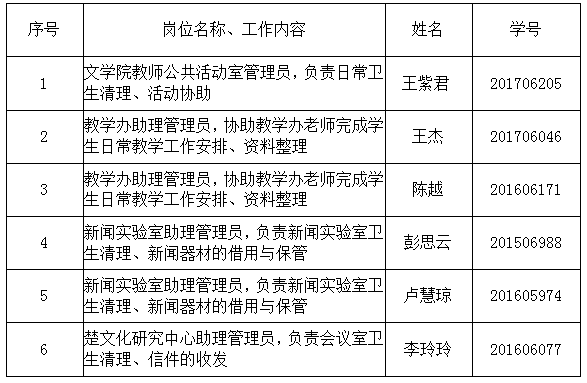
文公司2018年秋季勤工俭学员工名单公示

来源:best365英国体育在线 时间:2018-09-07 点击量:

公司各同学,

经个人申报、用人办公室审核,最终确定文公司2018年秋季勤工俭学员工人选,现将勤工助学员工名单公示如下:

公示期2018年97日至2018910日,如有问题,请向文公司学工办0701李老师反馈,联系方式:15907219648。

                                                             文公司学工办

                                                             2018年97

 

版权所有:best365英国体育在线(中文)有限公司

电话:0716-8062641